Protocol Overview
Overview of Strata v1
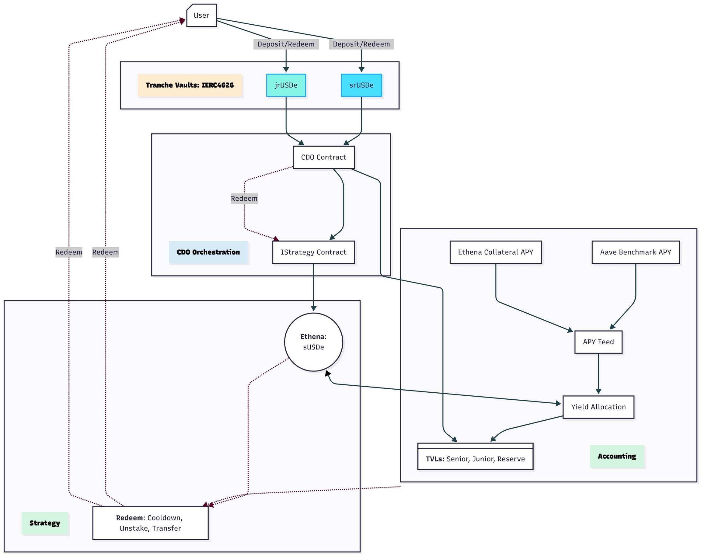
The protocol is composed of two ERC-4626 Vaults (tranches): Junior (Jrt) and Senior (Srt). Both vaults are implemented as Meta Vaults:
Each has a Base Asset.
They can also accept additional tokens supported by the underlying Strategy.
Example: the Ethena USDe market uses USDe as the Base Asset and also accepts sUSDe.
All vault shares are denominated in the Base Asset.
User actions (deposit, withdraw, etc.) are forwarded to the CDO contract (the core orchestrator).
The CDO contract has two major components:
Strategy
Accounting
Strategy
The Strategy contract is responsible for asset management. It receives assets from the CDO, stakes them, and must be able to return them when requested.
At any point in time, the Strategy reports its total TVL (incl. yield).
When returning assets, the Strategy uses different mechanisms:
Direct return: Instant transfer to a Srt user e.g.
sUSDecan be returned instantly to an Srt user.ERC20 Cooldown (AssetsLock): Strategy locks tokens in a cooldown contract. Tokens can be withdrawn after the cooldown period.
Unstaking Cooldown: Protocol-specific cooldown period for base assets. e.g. for USDe, the Strategy requests withdrawal from Ethena's
sUSDe, which itself has a cooldown period.Shares Cooldwon (SharesLock): Strategy locks shares instead of tokens for a set period. After that, the user finalizes at the current exchange rate.
Fee: Penalty for exiting
Each withdrawal request is handled independently per user. New requests do not extend or affect earlier requests.
Coverage-Aware Redemption Flow
The protocol can split Senior Coverage into up to three ranges. For each range, the protocol can apply any combination of:
1. SharesLock
2. AssetsLock
3. Fee
These conditions can be used together or separately, depending on coverage. When coverage is low, exits become slower or more expensive, when coverage is high, exits become faster and cheaper.
The goal is to protect liquidity and discourage sudden outflow while keeping rules predictable.
Accounting
The Accounting contract performs pure calculations for:
jrtTVLsrtTVL
From these, each vault derives its ERC-4626 exchangeRate and totalAssets.
Update Cycle
On every protocol action (deposit, withdraw), Accounting is updated:
Strategy reports current
totalTVLat current block timestampt1.Accounting compares against the last saved
totalTVLatt0.Strategy Gain is calculated:
gain = totalTVL(t1) - totalTVL(t0)(For
sUSDe, this amount is always >= 0)A portion of the gain may be redirected to reserveTVL (if the reserve percentage is set).
The remaining gain goes to Junior TVL.
Calculate Senior's desired gain and subtract from Junior's TVL.
Gain Splitting
Senior Gain Desired (Target): Based on the Senior tranche's target index (APR target), last srtTVL and deltaT.
Two cases:
Case A: Strategy Gain >= Senior Gain Desired
Seniors receive their full target.
Juniors receive the remaining gain.
So finally:
jrtTVL + srtTVL + reserveTVL == totalTVL
Case B: Strategy Gain < Senior Gain Desired
Any Senior APR shortfall is covered by the Junior tranche
Senior Gain Calculations
Generic APR calculation for period T0..T1 (Benchmark and Base)
Grows_Factor = ExchangeRate_T1 / ExchangeRate_T0 - 1 APR = Grows_Factor / (T1-T0) * 1YearSenior APR calculation
TVL_ratio_sr = TVL_sr / (TVL_sr + TVL_jr) Risk_Premium = x + y * TVL_ratio_sr ^ k APR_sr_v1 = APRtarget APR_sr_v2 = APRbase * (1 - Risk_Premium) APR_sr = MAX(APR_sr_v1, APR_sr_v2)Senior Gain calculation for period T0..T1
Interest_Factor = APR_sr * (T1-T0) / 1Year Target_Index_T1 = Target_Index_T0 * (1 + Interest_Factor)Senior_Gain = TVL_sr * (Target_Index_T1 / Target_Index_T0 - 1)
Deposit Flow
(Example with Jrt)
Update Accounting
Refresh Strategy TVL and calculate gains for the period
t0 → t1.Adjust Junior/Senior TVLs according to Gain Splitting rules.
Calculate Shares (ERC-4626)
jrtTVLis the vault'stotalAssets().User's deposited assets are exchanged for shares proportional to current
jrtTVL.
Forward Assets to Strategy
User's tokens are passed into the Strategy for staking.
jrtTVLis incremented accordingly.
Withdrawals
Withdrawals follow the same process:
First, Accounting updates TVLs at current block
t1.Then, ERC-4626
totalAssets()is used to determine how many assets a user receives for redeeming shares.Strategy may return assets directly or via cooldown mechanisms, as described above.
APRs Feed
The APR Feed contract provides dynamic parameters:
APR Benchmark
APR Base
Whenever these values change, the Feed updates the Accounting contract, which recalculates the Senior Target Index accordingly.

Last updated

